球盟会·qmh(中国)-官方网站
网站首页
关于我们
球盟会简介
公司领导
历史沿革
机构设置
学科科研
科学研究
学科平台
学科动态
学术机构
团队队伍
教 授
副教授
讲 师
本科教育
专业设置
规章制度
教学动态
实验教学
质量工程
培养方案
创新项目
评估认证
研究生教育
培养动态
学位点
培养方案
规章制度
导师队伍
硕士招生
员工工作
学风建设
学工动态
党团建设
日常管理
心理健康
党建工作
支部设置
分党校
党务工作
理论学习
人事工作
工会工作
人才招聘
招生政策
就业政策
集团招生网
集团就业网
员工之家
员工名录
员工动态
员工专网
集团首页
新闻网
综合服务平台
服务指南
信息公开
服务指南
信息公开
集团首页
新闻网
综合服务平台
网站首页
关于我们
球盟会简介
公司领导
历史沿革
机构设置
学科科研
科学研究
学科平台
学科动态
学术机构
团队队伍
教 授
副教授
讲 师
本科教育
专业设置
规章制度
教学动态
实验教学
质量工程
培养方案
创新项目
评估认证
研究生教育
培养动态
学位点
培养方案
规章制度
导师队伍
硕士招生
员工工作
学风建设
学工动态
党团建设
日常管理
心理健康
党建工作
支部设置
分党校
党务工作
理论学习
人事工作
工会工作
人才招聘
招生政策
就业政策
集团招生网
集团就业网
员工之家
员工名录
员工动态
员工专网
您所在的位置:
首页
» 研究生教育
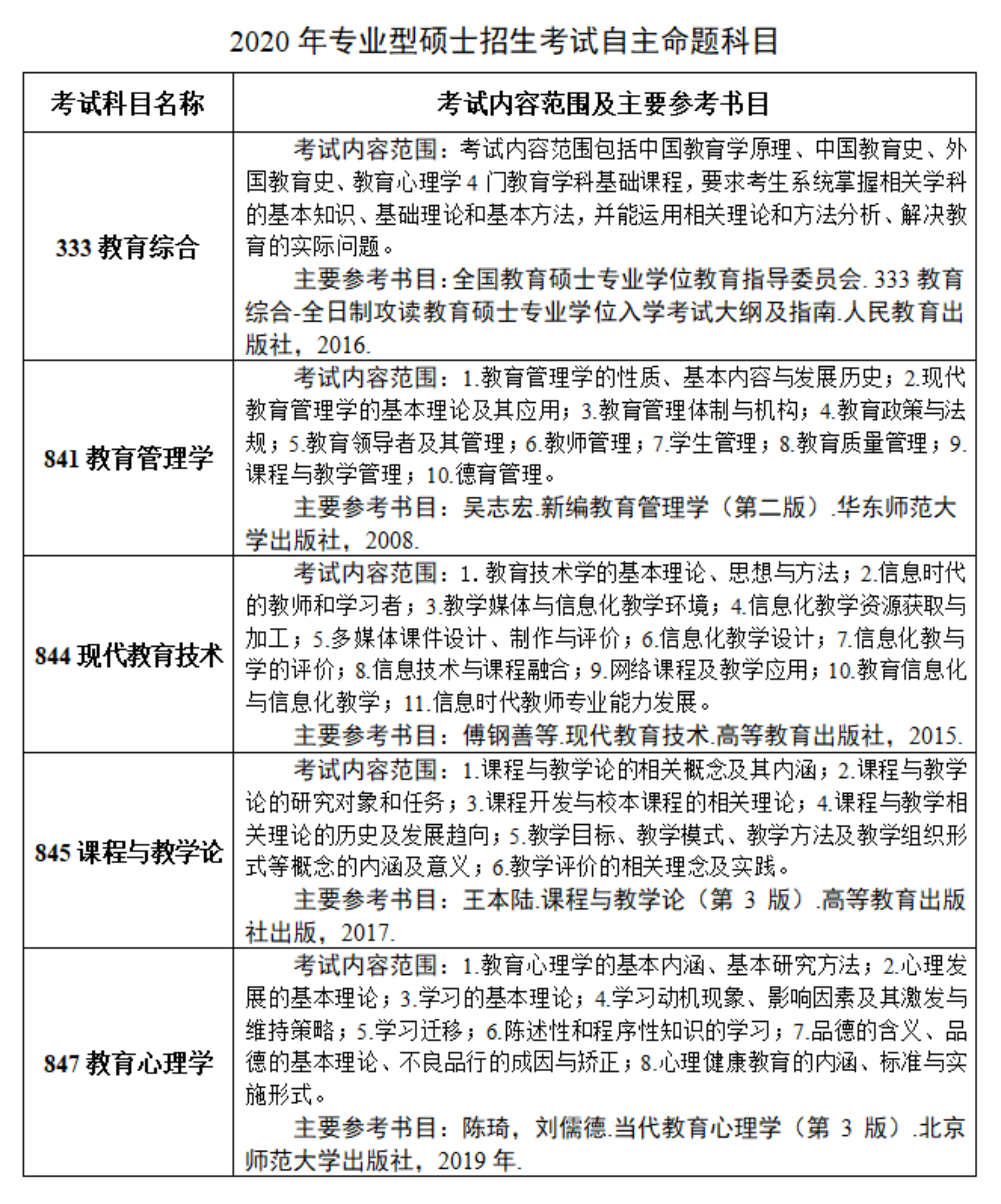
2020年专业型硕士招生考试自主命题科目
时间:2019-09-20 17:19:40
球盟会·qmh(中国)-官方网站
TOP